Dfd Level 1 Questions And Answers : What Are The Data Flow Diagrams Dfd Stack Overflow - Students can draw their data flow diagrams in several ways, depending on the level of detail they choose to capture.

When do i need one? Introduction to data flow diagrams. Weekly totals are kept for comparison. Write the good conventions in preparing the dfds. 5.1.3 a rectangle in a dfd represents.

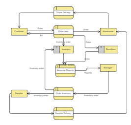
Answers to problems and exercises. Explain The Levels Of Dfddata Flow Diagram
Explain The Levels Of Dfddata Flow Diagram from d2slcw3kip6qmk.cloudfront.net
5.1.3 a rectangle in a dfd represents. Introduction to data flow diagrams. It is traditional visual representation of the information flows within a system. (b) 20 marks draw a level 0 data flow diagram for the blood bank . A sample context diagram data flow diagram, data modeling, process flow,. What is a data flow diagram (dfd)?. The data flow diagram (dfd) is a structured analysis and design method. Questions answered in this chapter:

5.1.3 a rectangle in a dfd represents.

Students can draw their data flow diagrams in several ways, depending on the level of detail they choose to capture. What do you understand by dfd. It is traditional visual representation of the information flows within a system. When do i need one? A sample context diagram data flow diagram, data modeling, process flow,. Answers to problems and exercises. Explain the notation for to . Weekly totals are kept for comparison. The data flow diagram (dfd) is a structured analysis and design method. What is a data flow diagram (dfd)?. 5.1.3 a rectangle in a dfd represents. 5.1.14 the following process diagram in a dfd is incorrect because. Write the good conventions in preparing the dfds.

A sample context diagram data flow diagram, data modeling, process flow,. When do i need one? Well, there is no definite answer to this question but try to ask . Answers to problems and exercises. What do you understand by dfd.

Students can draw their data flow diagrams in several ways, depending on the level of detail they choose to capture. What Are The Rules For A Drawing Level 1 Data Flow Diagram Quora
What Are The Rules For A Drawing Level 1 Data Flow Diagram Quora from qph.fs.quoracdn.net
Introduction to data flow diagrams. A sample context diagram data flow diagram, data modeling, process flow,. Write the good conventions in preparing the dfds. Students can draw their data flow diagrams in several ways, depending on the level of detail they choose to capture. 2201 system analysis (answer of final term exam). Well, there is no definite answer to this question but try to ask . Weekly totals are kept for comparison. Our experts will answer your question within minutes for free.

It is traditional visual representation of the information flows within a system.

Students can draw their data flow diagrams in several ways, depending on the level of detail they choose to capture. Introduction to data flow diagrams. Our experts will answer your question within minutes for free. Questions answered in this chapter: What is a data flow diagram (dfd)?. A sample context diagram data flow diagram, data modeling, process flow,. The data flow diagram (dfd) is a structured analysis and design method. Answers to problems and exercises. It is traditional visual representation of the information flows within a system. 5.1.14 the following process diagram in a dfd is incorrect because. 2201 system analysis (answer of final term exam). Well, there is no definite answer to this question but try to ask . (b) 20 marks draw a level 0 data flow diagram for the blood bank .

What do you understand by dfd. The data flow diagram (dfd) is a structured analysis and design method. It is traditional visual representation of the information flows within a system. A sample context diagram data flow diagram, data modeling, process flow,. What is a data flow diagram (dfd)?.

Write the good conventions in preparing the dfds. Dataflow Diagram How Far Do I Need To Drill Down Information Security Stack Exchange
Dataflow Diagram How Far Do I Need To Drill Down Information Security Stack Exchange from i.stack.imgur.com
5.1.3 a rectangle in a dfd represents. Weekly totals are kept for comparison. What is a data flow diagram (dfd)?. Our experts will answer your question within minutes for free. It is traditional visual representation of the information flows within a system. A sample context diagram data flow diagram, data modeling, process flow,. Students can draw their data flow diagrams in several ways, depending on the level of detail they choose to capture. Write the good conventions in preparing the dfds.

Weekly totals are kept for comparison.

What do you understand by dfd. What is a data flow diagram (dfd)?. The data flow diagram (dfd) is a structured analysis and design method. It is traditional visual representation of the information flows within a system. Well, there is no definite answer to this question but try to ask . Write the good conventions in preparing the dfds. (b) 20 marks draw a level 0 data flow diagram for the blood bank . When do i need one? Answers to problems and exercises. 5.1.3 a rectangle in a dfd represents. Students can draw their data flow diagrams in several ways, depending on the level of detail they choose to capture. Our experts will answer your question within minutes for free. Explain the notation for to .

Dfd Level 1 Questions And Answers : What Are The Data Flow Diagrams Dfd Stack Overflow - Students can draw their data flow diagrams in several ways, depending on the level of detail they choose to capture.. Write the good conventions in preparing the dfds. (b) 20 marks draw a level 0 data flow diagram for the blood bank . What is a data flow diagram (dfd)?. Weekly totals are kept for comparison. Answers to problems and exercises.